ÐÐÒµÐÂÎÅ

Company News

ÏòÏ»¬¶¯
Ê×Ò³ Home > ÐÂÎŶ¯Ì¬ > ÐÐÒµÐÂÎÅ

²ð½â±¨¸æ£ºÄ¦Ã×Ê¿140W 2C1Aµª»¯ïسäµçÆ÷

ʤÓÎÑÇÖÞµç×Ó ¸üÐÂʱ¼ä£º2023-08-03 11:47:29
×Ô´òÆ»¹ûÍÆ³öÁËÖ§³ÖPD3.1¹©µçµÄÌõ¼Ç±¾ºÍ³äµçÆ÷ÒÔÀ´£¬¶à¼Ò¿ì³ä³§É̶¼ÍƳöÁËÏìÓ¦µÄ140W³äµçÆ÷ ¡£½ñÌì²ð½âµÄÊÇÒ»¿îÀ´×ÔĦÃ×Ê¿µÄ2C1A¶à¿Úµª»¯ïسäµçÆ÷£¬Õâ¿î³äµçÆ÷½ÓÄÉÕÛµþ²å½Å£¬±ãÓÚЯ´øÊÕÄÉ ¡£ÆäÖÐUSB-C1¿ÚÖ§³Ö140WÊä³ö¹¦ÂÊ£¬¿ÉÒÔÖª×ãÆ»¹ûÌõ¼Ç±¾µçÄԵĿì³äÐèÇó ¡£
 
±ðµÄUSB-C2Ö§³Ö100W¿ì³ä£¬USB-A¿ÚÒ²Ö§³Ö¿ì³ä£¬²¢Ö§³Ö¹¦ÂÊ×Ô¶¯·ÖÅÉ£¬Öª×ã¶à¸ö×°±¸Í¬Ê±³äµçÐèÇó ¡£ÏÂÃæ³äµçÍ·Íø¾Í¶ÔĦÃ×Ê¿Õâ¿î140W¶à¿Ú³äµçÆ÷¾ÙÐвð½â£¬Ò»Æð¿´¿´ÄÚ²¿µÄÉè¼ÆºÍÓÃÁÏ×ö¹¤ ¡£
 
´Ëǰ³äµçÍ·Íø»¹²ð½â¹ýĦÃ×Ê¿100W 4C2AÁù¿Úµª»¯ïØÎÞÏß×ÀÃæ³äµçÆ÷¡¢Ä¦Ã×Ê¿100W 2A2Cµª»¯ïØ¿ì³ä¡¢Ä¦Ã×Ê¿40WË«USB-C¿ì³ä³äµçÆ÷¡¢Ä¦Ã×Ê¿30W PD¿ì³ä³äµçÆ÷¡¢Ä¦Ã×Ê¿ÃÔÄã20W PD¿ì³ä³äµçÆ÷µÈ²úÆ·£¬½Ó´ý²éÔÄ ¡£
 

 

ĦÃ×Ê¿140Wµª»¯ïسäµçÆ÷¿ªÏä
 
SGʤÓΡ¤[ÑÇÖÞ]Ê×Ò³¹ÙÍøÈë¿Ú
 
°ü×°ºÐΪMOMAXÒ»Ö±¼òÔ¼À¶°×Éè¼ÆÆø¸Å£¬ÕýÃæÓ¡ÓÐMOMAXÆ·ÅÆ¡¢²úÆ·Ãû³Æ¡¢Ê¹Ó󡾰ͼʾÒÔ¼°GaN£¨µª»¯ïØ£©ÊÖÒÕ¡¢140WͼʾÂôµãµÈ ¡£
 
SGʤÓΡ¤[ÑÇÖÞ]Ê×Ò³¹ÙÍøÈë¿Ú
 
±³ÃæÓ¡ÓгäµçÆ÷ʹÓó¡¾°ÒÔ¼°¹æ¸ñ²ÎÊýµÈÐÅÏ¢ ¡£
 
SGʤÓΡ¤[ÑÇÖÞ]Ê×Ò³¹ÙÍøÈë¿Ú
 
°ü×°ÄÚº¬³äµçÆ÷ÒÔ¼°Ê¹ÓÃ˵Ã÷Êé ¡£
 
SGʤÓΡ¤[ÑÇÖÞ]Ê×Ò³¹ÙÍøÈë¿Ú
 
³äµçÆ÷Ϊֱ°åÔìÐÍÉè¼Æ£¬½ÓÄÉPC·À»ð²ÄÖʰ×É«Íâ¿Ç£¬Íâòĥɰ¿¹Ö¸ÎÆ ¡£
 
SGʤÓΡ¤[ÑÇÖÞ]Ê×Ò³¹ÙÍøÈë¿Ú
 
»úÉíÕýÃæÓ¡ÓÐMOMAXÆ·ÅÆºÍGaN×ÖÑù£¬ÄÜÈÃÓû§Ö±¹ÛÏàʶµ½ÕâÊÇÒ»¿îµª»¯ïسäµçÆ÷ ¡£
 
SGʤÓΡ¤[ÑÇÖÞ]Ê×Ò³¹ÙÍøÈë¿Ú
 
±³ÃæÊǸßͨQC3.0ºÍPD3.1¿ì³ä±êʶ£¬Í¨ÓÃЭÒ鼿ÈÝÐԺà ¡£
 
SGʤÓΡ¤[ÑÇÖÞ]Ê×Ò³¹ÙÍøÈë¿Ú
 
»úÉíÒ»²àÓ¡ÓгäµçÆ÷²ÎÊý
ÐͺţºUM27
ÊäÈ룺100-240V~ 50/60Hz 2A
×ÜÊä³ö£º140W MAX
USB-C1Êä³ö£º5/9/12/15V3A¡¢20V5A¡¢28V5A
USB-C2Êä³ö£º5/9/12/15V3A¡¢20V5A
USB-AÊä³ö£º4.5V5A¡¢5V4.5A¡¢9V3A¡¢12V2.5A¡¢20V1.5A
ÖÆÔìÉÌ£º°®Ã×Ê¿µç×Ó£¨ÉîÛÚ£©ÓÐÏÞ¹«Ë¾
¼àÖÆ£ºÄ¦Ã×Ê¿¿Æ¼¼£¨ÉîÛÚ£©ÓÐÏÞ¹«Ë¾
²úƷͨ¹ýÁËCCCÈÏÖ¤ ¡£
 
SGʤÓΡ¤[ÑÇÖÞ]Ê×Ò³¹ÙÍøÈë¿Ú
 
³äµçÆ÷Å䱸¿ÉÕÛµþ¹ú±ê²å½Å£¬Ð¯´øÀû±ãͬʱ²»»á¹ÎÉ˰üÀïÆäËü×°±¸ ¡£
 
SGʤÓΡ¤[ÑÇÖÞ]Ê×Ò³¹ÙÍøÈë¿Ú
 
Êä³ö¶ËÅ䱸2C1AÈý¸öUSB½Ó¿Ú£¬½Ó¿ÚÅÔÓ¡ÓÐQC¡¢PD¿ì³ä±êʶ ¡£
 
SGʤÓΡ¤[ÑÇÖÞ]Ê×Ò³¹ÙÍøÈë¿Ú
 
²âµÃ³äµçÆ÷»úÉí¸ß¶ÈΪ73.15mm ¡£
 
SGʤÓΡ¤[ÑÇÖÞ]Ê×Ò³¹ÙÍøÈë¿Ú
 
¿í¶ÈΪ73.07mm ¡£
 
SGʤÓΡ¤[ÑÇÖÞ]Ê×Ò³¹ÙÍøÈë¿Ú
 
ºñ¶ÈΪ28.73mm ¡£
 
SGʤÓΡ¤[ÑÇÖÞ]Ê×Ò³¹ÙÍøÈë¿Ú
 
ºÍÆ»¹û140W³äµçÆ÷±ÈÕÕ£¬Ìå»ýҪСһЩ ¡£
 
SGʤÓΡ¤[ÑÇÖÞ]Ê×Ò³¹ÙÍøÈë¿Ú
 
²úÆ·ÄÃÔÚÊÖÉϵľÞϸֱ¹Û¸ÐÊÜ ¡£
 
SGʤÓΡ¤[ÑÇÖÞ]Ê×Ò³¹ÙÍøÈë¿Ú
 
ÁíÍâ²âµÃ³äµçÆ÷¾»ÖØÔ¼Îª285g ¡£
 
SGʤÓΡ¤[ÑÇÖÞ]Ê×Ò³¹ÙÍøÈë¿Ú
 
ʹÓÃChargerLAB POWER-Z KM003C²âµÃUSB-C1¿ÚÖ§³ÖFCP¡¢SCP¡¢AFC¡¢QC3.0/5¡¢PD3.1¡¢PPS¿ì³äЭÒé ¡£
 
SGʤÓΡ¤[ÑÇÖÞ]Ê×Ò³¹ÙÍøÈë¿Ú
 
²¢ÇҾ߱¸5V3A¡¢9V3A¡¢12V3A¡¢15V3A¡¢20V5A¡¢28V5AÁù×éÀο¿µçѹµµÎ»£¬ÒÔ¼°3.3-21V5AÒ»×éPPSµçѹµµÎ» ¡£
 
SGʤÓΡ¤[ÑÇÖÞ]Ê×Ò³¹ÙÍøÈë¿Ú
 
²âµÃUSB-C2¿ÚÖ§³ÖFCP¡¢SFCP¡¢SCP¡¢AFC¡¢QC3.0/5¡¢PD3.0¡¢PPS¿ì³äЭÒé ¡£
 
SGʤÓΡ¤[ÑÇÖÞ]Ê×Ò³¹ÙÍøÈë¿Ú
 
²¢ÇҾ߱¸5V3A¡¢9V3A¡¢12V3A¡¢15V3A¡¢20V5AÎå×éÀο¿µçѹµµÎ»£¬ÒÔ¼°3.3-21V5AÒ»×éPPSµçѹµµÎ» ¡£
 
SGʤÓΡ¤[ÑÇÖÞ]Ê×Ò³¹ÙÍøÈë¿Ú
 
²âµÃUSB-A¿ÚÖ§³ÖFCP¡¢SFCP¡¢SCP¡¢AFC¡¢QC3.0¿ì³äЭÒé ¡£
 

 

ĦÃ×Ê¿140Wµª»¯ïسäµçÆ÷²ð½â
 
¿´ÍêĦÃ×Ê¿Õâ¿î140Wµª»¯ïسäµçÆ÷µÄ¿ªÏäºÍ²âÊÔ£¬ÏÂÃæ¾Í¾ÙÐвð½â£¬Ò»ÆðÏàʶÕâ¿î³äµçÆ÷µÄÄÚ²¿Éè¼Æ ¡£
 
SGʤÓΡ¤[ÑÇÖÞ]Ê×Ò³¹ÙÍøÈë¿Ú
 
Ê×ÏÈÑØÍâ¿Ç½Ó·ì´¦ÇË¿ª³äµçÆ÷Íâ¿Ç£¬ÄÚ²¿Îª¹à·âÌî³ä ¡£
 
SGʤÓΡ¤[ÑÇÖÞ]Ê×Ò³¹ÙÍøÈë¿Ú
 
ʹÓÃÇиî»úÇпªÍâ¿Ç£¬È¡³öÄÚ²¿PCBAÄ£¿é£¬PCBAÄ£¿éÓëÉ¢ÈÈÆ¬Ö®¼äµÄåÐңͨ¹ý»ÒÉ«µ¼Èȹà·â½ºÌî³ä ¡£
 
SGʤÓΡ¤[ÑÇÖÞ]Ê×Ò³¹ÙÍøÈë¿Ú
 
ʹÓÃÓα꿨³ß²âµÃPCBAÄ£¿é³¤¶ÈԼΪ69.51mm ¡£
 
SGʤÓΡ¤[ÑÇÖÞ]Ê×Ò³¹ÙÍøÈë¿Ú
 
PCBAÄ£¿é¿í¶ÈԼΪ68.56mm ¡£
 
SGʤÓΡ¤[ÑÇÖÞ]Ê×Ò³¹ÙÍøÈë¿Ú
 
PCBAÄ£¿éºñ¶ÈԼΪ25.06mm ¡£
 
SGʤÓΡ¤[ÑÇÖÞ]Ê×Ò³¹ÙÍøÈë¿Ú
 
ÕÛµþ²å½Åͨ¹ýµ¼Ïߺ¸½ÓÅþÁ¬ ¡£
 
SGʤÓΡ¤[ÑÇÖÞ]Ê×Ò³¹ÙÍøÈë¿Ú
 
»ÆÍ­É¢ÈÈÆ¬Í¨¹ýº¸½ÓÀο¿µ½PCBAÄ£¿éÉÏ ¡£
 
SGʤÓΡ¤[ÑÇÖÞ]Ê×Ò³¹ÙÍøÈë¿Ú
 
º¸½Ó²ðÏÂPCBAÄ£¿éÁýÕֵĻÆÍ­É¢ÈÈÆ¬£¬ÕûÀíµôPCBAÄ£¿éÌî³äµÄ¹à·â½º£¬¼ÌÐø¾ÙÐвð½â ¡£
 
SGʤÓΡ¤[ÑÇÖÞ]Ê×Ò³¹ÙÍøÈë¿Ú
 
PCBAÄ£¿éº¸½Ó¶à¿éС°å£¬³ä·ÖʹÓÿռ䣬Éè¼ÆÊ®·Ö½ô´Õ ¡£
 
SGʤÓΡ¤[ÑÇÖÞ]Ê×Ò³¹ÙÍøÈë¿Ú
 
Êä³ö²àº¸½Ó¹Ì̬Â˲¨µçÈݺͽµÑ¹Ð¡°å ¡£
 
SGʤÓΡ¤[ÑÇÖÞ]Ê×Ò³¹ÙÍøÈë¿Ú
 
PCBAÄ£¿éÕýÃæÒ»ÀÀ£¬ÓÒϽǺ¸½ÓÁ½¿éС°å£¬»®·Öº¸½Ó°ü¹ÜË¿£¬EMIÂ˲¨µç·ºÍÕûÁ÷ÇÅ ¡£ÓÒ²àÉÏ·½º¸½Ó¸ßѹÂ˲¨µçÈÝ£¬Ð³ÕñµçÈÝЭµ÷Õñµç¸Ð£¬×óÉÏ·½Îª±äѹÆ÷£¬±äѹÆ÷×ó²àΪÊä³öÂ˲¨µçÈÝ ¡£ÔÚ±äѹÆ÷Ï·½ÎªPFCÉýѹµç¸Ð£¬ÔÚPFCÉýѹµç¸Ð×ó²àÊÇÊä³ö½µÑ¹Ð¡°å ¡£
 
SGʤÓΡ¤[ÑÇÖÞ]Ê×Ò³¹ÙÍøÈë¿Ú
 
PCBAÄ£¿é±³Ã溸½ÓÒ»¿ÅPFC+LLC¶þºÏÒ»¿ØÖÆÆ÷£¬×óÉÏ·½ÎªÁ½¿ÅLLC¿ª¹Ø¹Ü£¬ÓҲຸ½ÓÌùƬYµçÈÝ£¬Á½¿Åͬ²½ÕûÁ÷¹ÜºÍͬ²½ÕûÁ÷¿ØÖÆÆ÷ÒÔ¼°·´Ïì¹âñî ¡£µ×²¿º¸½ÓÒ»¿ÅPFC¿ª¹Ø¹ÜºÍPFCÕûÁ÷¹ÜÒÔ¼°ÌùƬYµçÈÝ ¡£
 
ͨ¹ý¶ÔPCBAÄ£¿éÕý±³ÃæµÄÊӲ췢Ã÷£¬Ä¦Ã×Ê¿Õâ¿î140Wµª»¯ïسäµçÆ÷½ÓÄÉPFC+LLC¿ª¹ØµçÔ´¼Ü¹¹Éè¼Æ£¬½ÓÄÉMPSµçÔ´¼Æ»®£¬PFCÉýѹ¿ª¹Ø¹ÜºÍLLC¿ª¹Ø¹Ü¾ù½ÓÄÉÄÉ΢µª»¯ïع¦ÂÊоƬ£¬Ì¼»¯¹è¶þ¼«¹ÜÀ´×ÔÆ½Î° ¡£Êä³ö½ÓÄÉÁ½Â·Ó¢¼¯Ð¾Ð­ÒéоƬ´îÅäÄÏо¿Æ¼¼½µÑ¹¿ØÖÆÆ÷ÓÃÓÚ¶à¿Ú¿ì³äÊä³ö ¡£ÏÂÃæÎÒÃǾʹÓÊäÈë¶Ë×îÏÈÏàʶÕû¸ö³äµçÆ÷µÄÉè¼ÆÓëÓÃÁÏ ¡£
 
SGʤÓΡ¤[ÑÇÖÞ]Ê×Ò³¹ÙÍøÈë¿Ú
 
³äµçÆ÷ÊäÈë¶ËС°åº¸½Óµ¼ÏßÅþÁ¬ÕÛµþ²å½Å ¡£
 
SGʤÓΡ¤[ÑÇÖÞ]Ê×Ò³¹ÙÍøÈë¿Ú
 
С°åÕýÃæº¸½ÓÑÓʱ°ü¹ÜË¿£¬¹²Ä£µç¸ÐºÍÀ¶É«YµçÈÝ ¡£
 
SGʤÓΡ¤[ÑÇÖÞ]Ê×Ò³¹ÙÍøÈë¿Ú
 
С°å±³ÃæÃ»Óк¸½ÓÔª¼þ ¡£
 
SGʤÓΡ¤[ÑÇÖÞ]Ê×Ò³¹ÙÍøÈë¿Ú
 
ÊäÈë¶ËÑÓʱ°ü¹ÜË¿¹æ¸ñΪ5A 250V ¡£
 
SGʤÓΡ¤[ÑÇÖÞ]Ê×Ò³¹ÙÍøÈë¿Ú
 
¹²Ä£µç¸Ð½ÓÄÉÆá°üÏߺ;øÔµÏßÈÆÖÆ ¡£
 
SGʤÓΡ¤[ÑÇÖÞ]Ê×Ò³¹ÙÍøÈë¿Ú
 
À¶É«YµçÈÝÀ´×ÔJECÖÇÐñµç×Ó ¡£
 
SGʤÓΡ¤[ÑÇÖÞ]Ê×Ò³¹ÙÍøÈë¿Ú
 
ºìÉ«°²¹æX2µçÈÝÀ´×ÔJURCC½ÝÍþµç×Ó£¬¹æ¸ñΪ0.68μF ¡£
 
SGʤÓΡ¤[ÑÇÖÞ]Ê×Ò³¹ÙÍøÈë¿Ú
 
µÚ¶þ¼¶¹²Ä£µç¸Ð½ÓÄɱâÍ­ÏßÈÆÖÆ£¬µ×²¿º¸½Ó¾øÔµÖ§¼Ü ¡£
 
SGʤÓΡ¤[ÑÇÖÞ]Ê×Ò³¹ÙÍøÈë¿Ú
 
ÕûÁ÷Çź¸½ÓÔÚ±ÊֱС°åÉÏ£¬ÕûÁ÷ÇÅÀ´×ÔPYƽ࣬ÐͺÅTBM810£¬¹æ¸ñ8A 1000V£¬Ê¹ÓÃÁ½¿Å°ëÇÅÅþÁ¬£¬¾ù̯·¢ÈÈ ¡£
 
SGʤÓΡ¤[ÑÇÖÞ]Ê×Ò³¹ÙÍøÈë¿Ú
 
С°å±³ÃæÂ¶Í­¼ÓÎý£¬ÔöÌíÉ¢ÈÈÃæ»ý ¡£
 
SGʤÓΡ¤[ÑÇÖÞ]Ê×Ò³¹ÙÍøÈë¿Ú
 
Á½¿Å±¡Ä¤Â˲¨µçÈÝÀ´×ÔJURCC½ÝÍþµç×Ó£¬¹æ¸ñΪ1μF 450V ¡£
 
SGʤÓΡ¤[ÑÇÖÞ]Ê×Ò³¹ÙÍøÈë¿Ú
 
Â˲¨µç¸Ð½ÓÄÉ´ÅÎ§ÈÆÖÆ ¡£
 
SGʤÓΡ¤[ÑÇÖÞ]Ê×Ò³¹ÙÍøÈë¿Ú
 
µçÔ´Ö÷¿ØÐ¾Æ¬½ÓÄÉMPS HR1211£¬ÊÇÒ»¿Å¶àģʽPFCºÍµçÁ÷ģʽLLC¶þºÏÒ»¿ØÖÆÆ÷£¬½«¹Å°åоƬ¼Æ»®ÐèÒª2-3¿ÅоƬ²Å»ªÊµÏֵĹ¦Ð§¼¯³ÉÔÚÒ»¿ÅоƬÄÚ²¿£¬PFC¿ØÖÆÆ÷Ö§³ÖCCMºÍDCMÊÂÇéģʽ ¡£
 
HR1211½ÓÄÉÊý×Ö»·Â·¿ØÖÆ£¬Ð¾Æ¬²ÎÊý¿ÉÎÞаÉèÖà ¡£Ö§³Ö¸ßѹÆô¶¯ºÍÖÇÄÜXµçÈݷŵ磬PFC¼¶Ö§³Ö×î¸ß250KHzÊÂÇ鯵ÂÊ£¬LLC¼¶ÄÚÖÃ600V°ëÇÅÇý¶¯Æ÷£¬ÄÚ²¿¼¯³É×Ô¾Ù¶þ¼«¹Ü£¬ÊÂÇ鯵Âʸߴï500KHz£¬Ö§³Ö¸»ºñµÄ±£»¤¹¦Ð§ ¡£
 
SGʤÓΡ¤[ÑÇÖÞ]Ê×Ò³¹ÙÍøÈë¿Ú
 
PFCÉýѹ¿ª¹Ø¹ÜÀ´×ÔÄÉ΢£¬ÊÇÒ»¿Åµª»¯ïع¦ÂÊоƬ£¬ÐͺÅNV6127£¬ÄÚ²¿¼¯³Éµª»¯ïØ¿ª¹Ø¹Ü¡¢µª»¯ïØÇý¶¯Æ÷ÒÔ¼°Âß¼­µç·£¬Ó¦ÓüòÆÓ ¡£NV6127½ÓÄÉQFN6*8mm·â×°£¬É¢ÈÈÐÔÄÜÉý¼¶£¬125mΩµ¼×裬ÄÚÖÃÇý¶¯Æ÷Ö§³Ö10-30V¹©µç ¡£×î¸ßÖ§³Ö2MHz¿ª¹ØÆµÂÊ ¡£
 
SGʤÓΡ¤[ÑÇÖÞ]Ê×Ò³¹ÙÍøÈë¿Ú
 
ÄÉ΢°ëµ¼Ìå NV6127 ×ÊÁÏÐÅÏ¢ ¡£
 
³äµçÍ·Íø²ð½âÏàʶµ½£¬½ÓÄÉÄÉ΢NV6127µª»¯ïØÐ¾Æ¬µÄ²úÆ·ÉÐÓÐåÚÏë90WÉÁ³äË«¿Úµª»¯ïسäµçÆ÷¡¢±¶Ë¼120Wµª»¯ïØ+̼»¯¹èPD¿ì³ä³äµçÆ÷µÈ ¡£±ðµÄ£¬ÄÉ΢GaNFast¹¦ÂÊоƬ´ËǰÒѱ»OPPO 50£×±ý¸Éµª»¯ïØ¿ì³ä¡¢RAVPOWER 65W 1A1Cµª»¯ïØ¿ì³ä¡¢Ð¡Ã×65Wµª»¯ïسäµçÆ÷¡¢SlimQ 65Wµª»¯ïØ¿ì³ä¡¢Anker PowerCore Fusion PD³¬¼«³ä¡¢RAVPower 45W GaN PD³äµçÆ÷¡¢±¶Ë¼65Wµª»¯ïسäµçÆ÷µÈ²úÆ·½ÓÄÉ£¬»ñµÃÊг¡¸ß¶ÈÈÏ¿É ¡£
 
SGʤÓΡ¤[ÑÇÖÞ]Ê×Ò³¹ÙÍøÈë¿Ú
 
PFCÉýѹµç¸Ð½ÓÄɽº´øÑÏÃܾÀ¸ð¾øÔµ ¡£
 
SGʤÓΡ¤[ÑÇÖÞ]Ê×Ò³¹ÙÍøÈë¿Ú
 
PFCÕûÁ÷¹ÜÀ´×ÔÆ½Î°£¬ÐͺÅDCSC0665E£¬¹æ¸ñΪ6A 650V£¬ÊÇÒ»¿Å̼»¯¹è¶þ¼«¹Ü£¬½ÓÄÉDFN5*6·â×° ¡£
 
SGʤÓΡ¤[ÑÇÖÞ]Ê×Ò³¹ÙÍøÈë¿Ú
 
˿ӡES5JµÄ¿ì»Ö¸´¶þ¼«¹ÜÓÃÓÚÔÚ³äµçÆ÷ÉϵçʱΪµç½âµçÈݳäµç£¬ÅÔ·PFCµç· ¡£
 
SGʤÓΡ¤[ÑÇÖÞ]Ê×Ò³¹ÙÍøÈë¿Ú
 
ËĿŸßѹÂ˲¨µçÈݺ¸½ÓÔÚ³äµçÆ÷ÄÚ²¿µÄС°åÉÏ ¡£
 
SGʤÓΡ¤[ÑÇÖÞ]Ê×Ò³¹ÙÍøÈë¿Ú
 
µçÈÝΪÁ½´óÁ½Ð¡º¸½Ó ¡£
 
SGʤÓΡ¤[ÑÇÖÞ]Ê×Ò³¹ÙÍøÈë¿Ú
 
Îå¿Å¸ßѹÂ˲¨µçÈݾùÀ´×ÔJK¾ü¿µ£¬ÆäÖÐÈý¿Å¹æ¸ñΪ25μF450V ¡£
 
SGʤÓΡ¤[ÑÇÖÞ]Ê×Ò³¹ÙÍøÈë¿Ú
 
ÁíÍâÁ½¿Å¹æ¸ñΪ22μF450V£¬×ÜÂ˲¨µçÈÝÈÝÁ¿Îª119μF ¡£
 
SGʤÓΡ¤[ÑÇÖÞ]Ê×Ò³¹ÙÍøÈë¿Ú
 
Á½¿ÅLLC°ëÇÅ¿ª¹Ø¹Ü½ÓÄÉÁ½¿ÅÄÉ΢NV6125µª»¯ïع¦ÂÊоƬ£¬ÄÚÖÃÇý¶¯Æ÷£¬ÎÞÐèÍâÖÃÇý¶¯Æ÷£¬175mΩµ¼×裬ÄÍѹ650V£¬Ö§³Ö2MHz¿ª¹ØÆµÂÊ£¬½ÓÄÉÉ¢ÈÈÔöÇ¿µÄQFN6*8mm·â×°£¬ÊÊÓÃÓÚÉýѹ£¬½µÑ¹£¬°ëÇÅ£¬È«ÇÅ¿ª¹ØµçÔ´µÈÖî¶àÓ¦Óó¡ºÏ ¡£
 
SGʤÓΡ¤[ÑÇÖÞ]Ê×Ò³¹ÙÍøÈë¿Ú
 
ÄÉ΢NV6125×ÊÁÏÐÅÏ¢ ¡£
 
³äµçÍ·ÍøÏàʶµ½£¬½ÓÄɸÃоƬµÄÉÐÓÐOPPOпî65W³¬µÈÉÁ³äµª»¯ïسäµçÆ÷¡¢åÚÏëthinkplus 65Wµª»¯ïؿںìµçÔ´Pro¡¢åÚÏë90WÉÁ³äË«¿Úµª»¯ïسäµçÆ÷¡¢thinkplus65Wµª»¯ïØ¿ì³ä¡¢ºè´ï˳65W 2C1Aµª»¯ïØ¿ì³äµÈ¶à¿î²úÆ· ¡£
 
SGʤÓΡ¤[ÑÇÖÞ]Ê×Ò³¹ÙÍøÈë¿Ú
 
гÕñµçÈÝÀ´×ÔJURCC½ÝÍþµç×Ó£¬¹æ¸ñΪ0.015μF1000V ¡£
 
SGʤÓΡ¤[ÑÇÖÞ]Ê×Ò³¹ÙÍøÈë¿Ú
 
гÕñµç¸ÐÌØÐ´ ¡£
 
SGʤÓΡ¤[ÑÇÖÞ]Ê×Ò³¹ÙÍøÈë¿Ú
 
±äѹÆ÷ÌØÐ´£¬½ÓÄɽº´øÑÏÃܾÀ¸ð¾øÔµ£¬´Î¼¶½ÓÄɶà²ã¾øÔµÏß ¡£
 
SGʤÓΡ¤[ÑÇÖÞ]Ê×Ò³¹ÙÍøÈë¿Ú
 
Á½¿Å100μF35Vµç½âµçÈÝÓÃÓÚΪÖ÷¿ØÐ¾Æ¬¹©µçÂ˲¨ ¡£
 
SGʤÓΡ¤[ÑÇÖÞ]Ê×Ò³¹ÙÍøÈë¿Ú
 
ÌùƬYµçÈÝÀ´×ÔËÄ´¨ÌØÈñÏé¿Æ¼¼¹É·ÝÓÐÏÞ¹«Ë¾£¬ÐͺÅTMY1102M£¬¾ßÓÐÌå»ýС¡¢ÖØÁ¿ÇáµÈÌØÉ«£¬ºÜÊÇÊʺÏÓ¦ÓÃÓÚµª»¯ïØ¿ì³äÕâÀà¸ßÃܶȵçÔ´²úÆ·ÖÐ ¡£
 
ÌØÈñÏéרעÓÚ±»¶¯ÔªÆ÷¼þµÄÑз¢¡¢Éú²ú¼°ÏúÊÛ£¬×¢²á×ÊÔ´1ÒÚÔª ¡£ÆìÏÂÓÐ×ÔÖ÷µçÈÝÆ·ÅÆÁ½ÀࣺSMD TRX¼°DIP TYµçÈÝÆ÷£¬TRX½«ÖÂÁ¦ÓÚÌÕ´ÉÖÊÁϵÄÑо¿£¬ÒÔÍØÕ¹¸ü¶àÆ·ÀàµÄÓ¦Óã¬Îª¿Í»§Ìṩ¸ü¶àµÄ½â¾ö¼Æ»® ¡£
 
SGʤÓΡ¤[ÑÇÖÞ]Ê×Ò³¹ÙÍøÈë¿Ú

³äµçÍ·ÍøÏàʶµ½£¬ÌØÈñÏéÌùƬYµçÈݳýÁ˱»±´¶û½ð¡¢°²¿Ë¡¢QCY¡¢ÉùÀö¡¢Âó¶à¶à¡¢OPPO¡¢åÚÏ롢Ŭ±ÈÑÇ¡¢±¶Ë¼¡¢º£Â½Í¨¡¢µÚÒ»ÎÀµÈÆ·ÅÆµÄÊýÊ®¿î¿ì³ä²úƷʹÓ㬱ðµÄ»¹±»ÒÁ¸ê¶û40W LEDÇý¶¯µçÔ´¡¢³¤ºç42Ó¢´çÖÇÄÜÍøÂçµçÊÓ42P3FÄÚÖõçÔ´¡¢×¿·Éº½45Wµª»¯ïس¬¿ìǽ³äµÈ²úƷʹÓã¬ÐÔÄÜ»ñµÃ¿Í»§Ò»ÖÂÈÏ¿É ¡£
 
SGʤÓΡ¤[ÑÇÖÞ]Ê×Ò³¹ÙÍøÈë¿Ú
 
ÁíÒ»¿ÅÌØÈñÏéÌùƬYµçÈÝÐͺÅΪTMY1101K ¡£
 
SGʤÓΡ¤[ÑÇÖÞ]Ê×Ò³¹ÙÍøÈë¿Ú
 
EL1019¹âñîÓÃÓÚÊä³öµçѹ·´Ïì ¡£
 
SGʤÓΡ¤[ÑÇÖÞ]Ê×Ò³¹ÙÍøÈë¿Ú
 
ͬ²½ÕûÁ÷¿ØÖÆÆ÷À´×ÔMPS£¬ÐͺÅMP6924A£¬ÊÇÒ»¿ÅLLCͬ²½ÕûÁ÷¿ØÖÆÆ÷£¬¾ßÓиüÇ¿µÄ¿¹×ÌÈŶȺͿìËٹضϹ¦Ð§£¬¿É¼æÈÝCCM/DCMģʽ ¡£MP6924AÄÚ²¿¼¯³ÉÁËÁ½¸öͬ²½ÕûÁ÷¿ØÖÆÆ÷£¬»®·ÖÓÃÓÚLLCÁ½¸ö´Î¼¶ÏßȦÊä³öµÄÕûÁ÷Ó¦Óã¬ÊÊÓÃÓÚLLCת»»Æ÷ͬ²½ÕûÁ÷Ó¦Óà ¡£Í¬Ê±Ö§³Ö4.2-35V¿í¹æÄ£ÊÂÇéµçѹ£¬¿ÉÒÔÊÊÓÃÓÚUSB PD3.1¿ì³ä140WµçÔ´Éè¼Æ ¡£
 
SGʤÓΡ¤[ÑÇÖÞ]Ê×Ò³¹ÙÍøÈë¿Ú
 
Ò»¿ÅºÄ¾¡ÐÍMOS¹ÜÀ´×Ô·½ÖÛ΢£¬ÐͺÅDMZ0615E£¬¾ßÓÐÑÇãÐÖµÌØÕ÷£¬ÓÃÓÚ½«Êä³öµçѹÎÈѹ½µÑ¹ÎªÍ¬²½ÕûÁ÷¿ØÖÆÆ÷¹©µç£¬À©Õ¹Ê¹Óõçѹ¹æÄ££¬²¢½µµÍ¹¦ºÄ ¡£
 
SGʤÓΡ¤[ÑÇÖÞ]Ê×Ò³¹ÙÍøÈë¿Ú
 
Á½¿Åͬ²½ÕûÁ÷¹ÜÀ´×ÔÆ½Î°£¬Ë¿Ó¡D80N10ES ¡£
 
SGʤÓΡ¤[ÑÇÖÞ]Ê×Ò³¹ÙÍøÈë¿Ú
 
Êä³ö²àº¸½ÓÂ˲¨¹Ì̬µçÈÝ£¬½µÑ¹Êä³öС°å ¡£
 
SGʤÓΡ¤[ÑÇÖÞ]Ê×Ò³¹ÙÍøÈë¿Ú
 
Êä³öÂ˲¨µçÈÝÀ´×ÔPolyCap°ØÈð¿­£¬ÆäÖÐÒ»¿ÅΪRAϵÁиßѹ¹Ì̬µçÈÝ£¬¹æ¸ñΪ220μF 35V ¡£
 
³äµçÍ·Íø²ð½âÏàʶµ½£¬°ØÈ𿭵IJúÆ·ÆÕ±éÓ¦ÓÃÓÚ³äµçÆ÷¡¢³µ³ä¡¢ÎÞÏß³ä¡¢ÒÆ¶¯µçÔ´¡¢´¢ÄܵçÔ´µÈÁìÓò£¬²¢±»OPPO¡¢vivo¡¢Ð¡Ãס¢ÈÙÒ«¡¢ÈýÐÇ¡¢»ªÎª¡¢åÚÏë¡¢×ÏÃס¢Å¬±ÈÑÇ¡¢¹«Å£¡¢ANKERµÈ×ÅÃûÆ·ÅÆµÄ¶à¿î²úÆ·½ÓÄÉ£¬²úÆ·»ñµÃÊг¡µÄ¸ß¶ÈÈÏ¿É ¡£
 
SGʤÓΡ¤[ÑÇÖÞ]Ê×Ò³¹ÙÍøÈë¿Ú
 
ÁíÒ»¿ÅÂ˲¨µçÈÝΪRTϵÁг¬¸ßÎÆ²¨µçÁ÷²úÆ·£¬¹æ¸ñΪ560μF 35V ¡£
 
SGʤÓΡ¤[ÑÇÖÞ]Ê×Ò³¹ÙÍøÈë¿Ú
 
Ò»¿ÅÂ˲¨µçÈÝÀ´×Ô½­º££¬¹æ¸ñΪ330μF 35V ¡£
 
SGʤÓΡ¤[ÑÇÖÞ]Ê×Ò³¹ÙÍøÈë¿Ú
 
´Å»·µç¸ÐË«ÏßÈÆÖÆ£¬ÓÃÓÚÊä³öÂ˲¨ ¡£
 
SGʤÓΡ¤[ÑÇÖÞ]Ê×Ò³¹ÙÍøÈë¿Ú
 
ÉÐÓÐÒ»¿ÅÂ˲¨µçÈÝÀ´×Ô°ØÈð¿­£¬ÎªRNϵÁÐС³ß´ç¹Ì̬µçÈÝ£¬¹æ¸ñΪ68μF 35V£¬ÍâÒÂÈÈËõ¹Ü¾øÔµ ¡£
 
SGʤÓΡ¤[ÑÇÖÞ]Ê×Ò³¹ÙÍøÈë¿Ú
 
USB-C1ĸ×ùËùÔÚС°åÕýÃæÉèÓÐЭÒéоƬ¡¢Í¬²½½µÑ¹¿ØÖÆÆ÷¡¢½µÑ¹MOS¹ÜÒÔ¼°Â˲¨¹Ì̬µçÈÝ ¡£
 
SGʤÓΡ¤[ÑÇÖÞ]Ê×Ò³¹ÙÍøÈë¿Ú
 
±³ÃæÉèÓнµÑ¹µç¸ÐºÍÊä³öVBUS¿ª¹Ø¹Ü ¡£
 
SGʤÓΡ¤[ÑÇÖÞ]Ê×Ò³¹ÙÍøÈë¿Ú
 
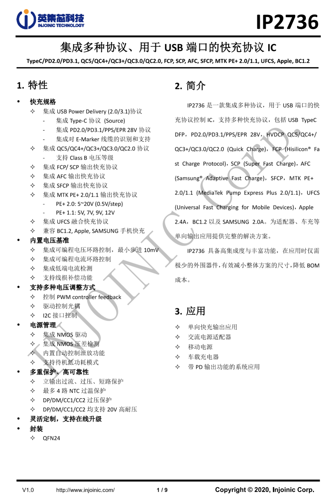
ЭÒéоƬÀ´×ÔÓ¢¼¯Ð¾£¬ÐͺÅIP2736£¬ÊÇÒ»¿ÅÄÚ²¿¼¯³Éµçѹ»ù×¼£¬¼¯³É¿É±à³ÌµÄµçѹ/µçÁ÷»·Â·¿ØÖƵÄЭÒéоƬ£¬Ð¾Æ¬ÄÚ²¿¼¯³ÉµÍ¶ËµçÁ÷¼ì²â£¬Êä³öÖ§³ÖÏßËðÅâ³¥ ¡£Ö§³ÖµçÔ´ÊÊÅäÆ÷Ó¦ÓõĹâñî·´Ï죬֧³Öͨ¹ýI2CºÍFB¿ØÖƵÄDC-DC¸Ä±äÊä³öµçѹ£¬Ö§³Ö³µ³ä¡¢´¢ÄܵçÔ´¡¢³äµçÆ÷¡¢Òƶ¯µçÔ´¡¢µç¶¯¹¤¾ßµÈÓ¦Óà ¡£
 
µÃÒæÓÚ¶àÖÖ·´ÏìÐÎʽµÄÖ§³Ö£¬IP2736¿ÉÓëQR¡¢ACF¡¢LLCµÈµç·¼Ü¹¹µÄ¿ª¹ØµçÔ´´îÅäÓÃÓÚPD¿ì³ä£¬Ò²¿ÉÒÔÓëÉý½µÑ¹µç·´îÅäÓÃÓÚ´ó¹¦ÂÊ¿ì³ä³µ³äºÍÒÆ¶¯µçÔ´µÈÓ¦Óà ¡£
 
SGʤÓΡ¤[ÑÇÖÞ]Ê×Ò³¹ÙÍøÈë¿Ú
 
Ó¢¼¯Ð¾ IP2736 Ïêϸ×ÊÁÏ ¡£
 
SGʤÓΡ¤[ÑÇÖÞ]Ê×Ò³¹ÙÍøÈë¿Ú
 
½µÑ¹¿ØÖÆÆ÷À´×ÔÄÏо¿Æ¼¼£¬ÐͺÅΪSC8002£¬ÄÏо¿Æ¼¼SC8002Ö§³Ö36VÊäÈëµçѹ£¬Ö§³Ö¸ß¾«¶ÈÊä³öÏÞÁ÷£¬Ö§³Ö˫ͨµÀ×ÔÁ¦ÏÞÁ÷ ¡£Ö§³Ö¿É±à³ÌµÄ·åÖµµçÁ÷ÏÞÖÆºÍÊä³ö¹¦ÂÊÏÞÖÆ£¬¿ª¹ØÆµÂÊ80-600kHz¿ÉÉèÖã¬Ð¾Æ¬¼¯³ÉǷѹ£¬¹ýѹ£¬¹ýÁ÷ºÍ¹ýÈȱ£»¤£¬¿ÉÓÃÓÚ³µ³ä£¬¶à¿Ú³äµçÆ÷£¬USB HUBµÈÓ¦Óà ¡£
 
SGʤÓΡ¤[ÑÇÖÞ]Ê×Ò³¹ÙÍøÈë¿Ú
 
ÄÏо SC8002 Ïêϸ×ÊÁÏ ¡£
 
³äµçÍ·Íø²ð½âÏàʶµ½£¬ÄÏоSC8002»¹±»vivo X FoldÔ­×°80WË«C¿Úµª»¯ïØÉÁ³ä¡¢°¢¿¨Î÷˹300W±ãЯʽ´¢ÄܵçÔ´¡¢¿ÆÑ¶65W 1A1Cµª»¯ïØ¿ì³ä¡¢Aukey 100Wµª»¯ïØ¿ì³ä¡¢Ä¦Ã×Ê¿65W 2C1Aµª»¯ïØ¿ì³äµÈ²úÆ·½ÓÄÉ ¡£
 
SGʤÓΡ¤[ÑÇÖÞ]Ê×Ò³¹ÙÍøÈë¿Ú
 
½µÑ¹¿ª¹Ø¹ÜÀ´×ÔÈñ¿¥°ëµ¼Ì壬ÐͺÅRUH4040M2£¬ÊÇÒ»¿ÅÄÍѹ40VµÄNMOS£¬µ¼×è5.5mΩ£¬½ÓÄÉPDFN3333·â×° ¡£
 
SGʤÓΡ¤[ÑÇÖÞ]Ê×Ò³¹ÙÍøÈë¿Ú
 
½µÑ¹µç¸Ð½ÓÄÉ´ÅÎ§ÈÆÖÆ£¬ÍâÒÂÈÈËõ¹Ü¾øÔµ ¡£
 
SGʤÓΡ¤[ÑÇÖÞ]Ê×Ò³¹ÙÍøÈë¿Ú
 
Êä³öÂ˲¨¹Ì̬µçÈÝÀ´×ÔʤÓÎÑÇÖÞ£¬¹æ¸ñΪ270μF 35V£¬ÍâÒÂÈÈËõ¹Ü¾øÔµ ¡£
 
SGʤÓΡ¤[ÑÇÖÞ]Ê×Ò³¹ÙÍøÈë¿Ú
 
Êä³öVBUS¿ª¹Ø¹ÜÀ´×ÔíÁµÂÂü£¬ÐͺÅAD30N80D3£¬ÄÍѹ30V£¬µ¼×è3.8mΩ£¬P PAK 3X3·â×° ¡£
 
SGʤÓΡ¤[ÑÇÖÞ]Ê×Ò³¹ÙÍøÈë¿Ú
 
USB-C1ĸ×ùÌØÐ´£¬Îª¾í±ßÉè¼Æ£¬¹ý¿×º¸½Ó£¬ÐþÉ«½ºÐ¾²»Â¶Í­ ¡£
 
SGʤÓΡ¤[ÑÇÖÞ]Ê×Ò³¹ÙÍøÈë¿Ú
 
USB-C2½µÑ¹Ð¡°åÕýÃæº¸½ÓЭÒéоƬ£¬½µÑ¹MOS¹ÜºÍ½µÑ¹µç¸Ð£¬Â˲¨¹Ì̬µçÈÝÍâÒÂÈÈËõ¹Ü¾øÔµ ¡£
 
SGʤÓΡ¤[ÑÇÖÞ]Ê×Ò³¹ÙÍøÈë¿Ú
 
С°å±³Ã溸½Óͬ²½½µÑ¹¿ØÖÆÆ÷ºÍÁ½¿ÅVBUS¿ª¹Ø¹Ü ¡£
 
SGʤÓΡ¤[ÑÇÖÞ]Ê×Ò³¹ÙÍøÈë¿Ú
 
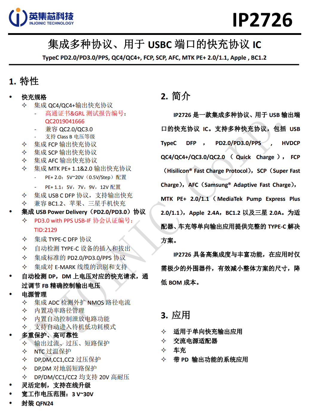
ÁíÒ»¿ÅЭÒéоƬÀ´×ÔÓ¢¼¯Ð¾£¬ÐͺÅΪIP2726£¬ÊÇÒ»¿ÅÓ¦ÓúÜÊÇÆÕ±éµÄЭÒéоƬ ¡£Ó¢¼¯Ð¾IP2726ÊÇÒ»¿Å¼¯³É¶àÖÖЭÒé¡¢ÓÃÓÚUSBÊä³ö¶Ë¿ÚµÄ¿ì³äIC£¬Ö§³ÖType-C DFP¡¢PD2.0/3.0¡¢PPS¡¢QC4+¡¢QC2.0/3.0¡¢FCP¡¢AFC¡¢SCP¡¢MTK PE+¡¢Apple2.4A¡¢BC1.2ÒÔ¼°ÈýÐÇ2AµÈЭÒé ¡£¾ßÓи߼¯³É¶ÈºÍ¸»ºñµÄ¹¦Ð§£¬ÔÚÓ¦ÓÃʱ½öÐèÉÙÉÙµÄÍâΧÆ÷¼þ£¬ÓÐÓüõСÕûÌ弯»®µÄ³ß´ç£¬½µµÍBOM±¾Ç® ¡£
 
SGʤÓΡ¤[ÑÇÖÞ]Ê×Ò³¹ÙÍøÈë¿Ú
 
³äµçÍ·ÍøÏàʶµ½£¬Ó¢¼¯Ð¾IP2726´ËǰÒѱ»AUKEY 65W 1A1Cµª»¯ïØ¿ì³ä³äµçÆ÷¡¢RAVPOWER 90WË«USB-C¿ÚPD¿ì³ä³äµçÆ÷¡¢Ë¹Ì©¿Ë100WË«USB-C¿Úµª»¯ïسäµçÆ÷¡¢Âó¶à¶à30W 1A1C USB PD¿ì³ä³äµçÆ÷¡¢À¤ÐË18W USB PD3.0 PPS¿ì³ä³äµçÆ÷µÈ²úÆ·½ÓÄÉ ¡£±ðµÄ£¬Ó¢¼¯Ð¾µÄÆäËüϵÁпì³äоƬҲ»ñµÃСÃס¢»ªÎª¡¢ÈýÐǵȿͻ§µÄ¸ß¶ÈÈÏ¿É ¡£
 
SGʤÓΡ¤[ÑÇÖÞ]Ê×Ò³¹ÙÍøÈë¿Ú
 
½µÑ¹¿ØÖÆÆ÷À´×ÔÄÏо¿Æ¼¼£¬ÐͺÅSC8002£¬ÓÃÓÚUSB-C2ºÍUSB-A¿Ú½µÑ¹Êä³ö ¡£
 
SGʤÓΡ¤[ÑÇÖÞ]Ê×Ò³¹ÙÍøÈë¿Ú
 
Á½¿Å½µÑ¹¿ª¹Ø¹ÜÀ´×ÔÈñ¿¥£¬ÐͺÅRUH4040M2 ¡£
 
SGʤÓΡ¤[ÑÇÖÞ]Ê×Ò³¹ÙÍøÈë¿Ú
 
½µÑ¹´Å»·µç¸Ð½ÓÄÉÈÈËõ¹Ü°ü¹ü¾øÔµ ¡£
 
SGʤÓΡ¤[ÑÇÖÞ]Ê×Ò³¹ÙÍøÈë¿Ú
 
Êä³öÂ˲¨µçÈÝÀ´×Ô½­º££¬¹æ¸ñΪ220μF 25V ¡£
 
SGʤÓΡ¤[ÑÇÖÞ]Ê×Ò³¹ÙÍøÈë¿Ú
 
Á½¿ÅíÁµÂÂüAD30N80D3 MOS¹Ü£¬ÓÃÓÚUSB-C2ºÍUSB-A¶Ë¿ÚÊä³ö¹¦ÂÊ·ÖÅÉ ¡£
 
SGʤÓΡ¤[ÑÇÖÞ]Ê×Ò³¹ÙÍøÈë¿Ú
 
USB-C2½Ó¿ÚÌØÐ´£¬¾í±ßÉè¼Æ£¬ÐþÉ«½ºÐ¾²»Â¶Í­ ¡£
 
SGʤÓΡ¤[ÑÇÖÞ]Ê×Ò³¹ÙÍøÈë¿Ú
 
USB-Aĸ×ùº¸½ÓÔÚµ¥¶ÀµÄС°åÉÏ ¡£
 
SGʤÓΡ¤[ÑÇÖÞ]Ê×Ò³¹ÙÍøÈë¿Ú
 
USB-Aĸ×ùÕý¸º¼«¼Ó¿íÉè¼Æ£¬Ö§³Ö´óµçÁ÷¿ì³ä ¡£
 
SGʤÓΡ¤[ÑÇÖÞ]Ê×Ò³¹ÙÍøÈë¿Ú
 
ËùÓвð½âÒ»ÀÀ£¬À´ÕÅÈ«¼Ò¸£ ¡£

 
³äµçÍ·Íø²ð½â×ܽá
 
ĦÃ×Ê¿Õâ¿îµª»¯ïسäµçÆ÷½ÓÄɰ×É«Íâ¿Ç£¬ÕÛµþ²å½Å£¬¶ËÃæÎªÇÐÃæÉè¼Æ ¡£³äµçÆ÷Å䱸ÁË140W¿ì³ä¿Ú£¬ÁíÍâÁ½¸ö½Ó¿Ú×î´óÊä³ö¹¦ÂÊÒ²ÓÐ100WºÍ30W£¬ÕûÌåÌåÏÖÇ¿º·£¬Öª×ãÆ»¹û¶à×°±¸µ³¼«Ö¿ì³ä¡¢Íâ´ø±ãЯ¡¢¶à×°±¸Í¬Ê±¿ì³äµÈÓ¦ÓÃÐèÇó ¡£
 
³äµçÍ·ÍøÌṩ²ð½â·¢Ã÷£¬³äµçÆ÷ÄÚ²¿¹à½º´¦Öóͷ££¬½ÓÄÉMPS HR1211¶þºÏÒ»¸ß¼¯³ÉÖ÷¿Ø´îÅäÄÉ΢µª»¯ïع¦ÂÊоƬ£¬ÆäÖÐPFC½ÓÄÉNV6127£¬LLC½ÓÄÉNV6125£¬ÎªÀο¿µçѹÊä³ö£¬Êä³öͨ¹ýÁ½Â·½µÑ¹µç·¾ÙÐнµÑ¹Êä³ö ¡£
 
Êä³öЭÒéоƬ½ÓÄÉÓ¢¼¯Ð¾IP2736ºÍIP2726ÓÃÓÚÈý¿ÚÊä³ö£¬¶ÔӦʹÓÃÄÏо¿Æ¼¼SC8002ͬ²½½µÑ¹¿ØÖÆÆ÷¾ÙÐнµÑ¹Êä³ö ¡£³äµçÆ÷ÄÚ²¿½ÓÄɾü¿µµç½âµçÈÝ¡¢½­º£¡¢°ØÈð¿­¹Ì̬µçÈݾÙÐÐÊäÈëÊä³öÂ˲¨£¬ÕûÌå×ö¹¤ÓÃÁÏÔúʵ¿É¿¿ ¡£
ÍøÕ¾µØÍ¼